钦州市中医医院2025年卫生系列人才招聘公告
钦州市中医医院2025年卫生系列人才招聘公告摘要
更多广西事业单位招聘公告获取
钦州市中医医院2025年卫生系列人才招聘公告正文钦州市中医医院2025年卫生系列人才招聘公告
【诚聘英才】为进一步提升医院学科建设水平,推动医院高质量发展,根据医院2025年整体发展规划,按照“公开、平等、竞争、择优”的原则,医院以广阔的发展平台,诚聘英才。
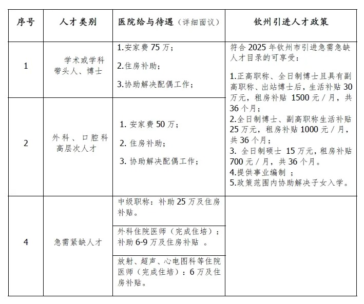
一、急需紧缺人才引进政策

二、招聘岗位及要求
卫生系列高层次人才需求

卫生系列急需紧缺人才需求

卫生系列骨干人才需求

注:特别优秀或紧缺岗位可以适当调整招聘数量及要求。
三、应聘人员基本条件
(一)遵纪守法,良好的医德品行,有较强的事业心和责任心;
(二)具备相应的学历和学位;
(三)具有履行本岗位职责的专业、能力条件;
(四)身体健康,能胜任工作岗位需求;
(五)具有团队精神,有良好的沟通能力;
(六)具备应聘岗位所需要的其他条件。
(七)凡受到党纪、政纪处分或者正在接受纪律调查的人员,以及受刑事处罚或正在接受司法调查及尚未做出结论的人员,不接受其应聘申请。
四、招聘程序
(一)报名方式
1.报名时间:即日起至招满。
2.报名方式:应聘者准备个人简历、学历证明、资格证书、成绩单、外语证书、规培证书、获奖证书等相关材料扫描底部二维码登记或高校双选会、医院组织人事科现场投递。
3.每人只能应聘1个岗位。
(二)资格审查
医院根据招聘条件、要求对应聘人员简历进行资格审查,择优筛选后发出面试通知,资格审查不合格的人员不纳入招聘对象,投递材料不再以任何方式退回。资格审查贯穿于招聘工作的全过程,凡发现应聘人员与招聘岗位所要求的资格条件不符或弄虚作假,立即取消其资格。
(三)考核及面试
符合招聘条件人员由组织人事科联系组织考核及面试,具体考核要求及面试时间、地点另行通知,必要时增加对招聘人员原工作单位进行综合考察或函调。
(四)公示
应聘人员考核、面试合格,并经医院讨论决定后,将拟聘用人员名单在招聘工作群、医院官网或院内公告栏公示5个工作日。
(五)体检
拟聘用人员凭组织人事科出具的体检对接函到本院健康体检科完成入职体检。体检不合格的,不予入职,具体参照桂人社发〔2024〕3号文件执行。体检费用由拟入职人员自理。
(六)入职报到经公示无异议后,体检合格确定录用对象,录取对象接到录取通知后需在规定时间签署就业协议和报到入职,在职人员需提供原单位同意解聘证明,具体要求如下:
1.应届人员(含应届住培毕业生)需在接到录用通知当日起1个月内签署三方就业协议,并在取得毕业证书、学位证书、住培证书(含官网查询电子证书)后1个月内来院报到;往届人员(含往届住培毕业生)接到录用通知当日起1个月内来院报到。如不能在规定时间报到须提前与我院协商。未与我院协商者,且未按时报到视为放弃岗位资格。
2.签署就业协议后,医院与拟入职人员双方应严格履行就业协议内容,违反就业协议条款方要依规定协商赔偿。
五、福利待遇
(一)符合当年钦州市事业单位急需紧缺人才引进需求目录的人员,通过有关人才引进招聘后,将享受人才引进相关编制落实及安家费补助政策。
(二)符合当年钦州市中医医院事业编制人员招聘相关规定的人员,有资格参与钦州市事业编制的公开招聘,择优被选拔为事业编制人员。
(三)符合钦州市中医医院引进人才条件的人员将享有以下政策:
1.第一层次:安家费补助(税前)15万/年,共5年。
2.第二层次:安家费补助(税前)10万/年,共5年。
3.急需紧缺类:安家费补助(税前)5万/年,共5年。
4.引进人才如在钦州市区无自有住房的,医院将为其提供租房补贴,每月1000元,共发放2年。
(四)符合医院临床外科专业人才招聘实施方案的取得住培证书的临床医学类住院医师将享受以下政策:安家费补助(税前)2-3万/年,可提供住宿,水电及物业等相关费用由实际住宿人负责,共3年。
(五)符合医院超声科等医技科室专业人才招聘实施方案的取得住培证书的住院医师将享受以下政策:安家费补助(税前)2万/年,可提供住宿(水电及物业等相关费用由实际住宿人负责)或提供住房补贴,共3年。
(六)享受国家规定的工资待遇标准,包括购买五险一金,用餐补助,带薪年休假,节日慰问,进修补助等福利。
(七)住院医师规范化培训结业人员将享受“两个同等对待”的待遇。
六、纪律监督
(一)应聘人员提供的各类材料必须真实可靠,包括但不限于成绩单、学历及学位证书、执业证书、住培证书、奖励证书及反映个人实绩的各种材料。对在报名、考核、面试、体检中有弄虚作假的应聘人员,取消其聘用资格。
(二)招聘工作将严格按照公开、平等、竞争、择优的原则进行,接受监察部门和社会各界监督。
七、其他事宜
招聘地点:广西钦州市蓬莱北大道66号钦州市中医医院组织人事科(6号楼4楼404)
联系人:赵老师
联系电话:0777-3788270
钦州市中医医院应聘登记表二维码


文章来源:https://mp.weixin.qq.com/s/ffB7nuHc9b2cY8CflrxYZw
广西地区其他招聘相关资推荐阅读 