百色市右江区人民医院2024年公开招聘工作人员公告(28人)
百色市右江区人民医院2024年公开招聘工作人员公告摘要 百色市右江区人民医院2024年公开招聘工作人员公告已发布,决定向社会公开招聘编外聘用人员28名,报名时间:自公告发布之日起根据医院招聘实际,招满为止,报名方式:网上报名,更多招考可以关注微信号gxgwyworg,广西公务员考试网现将其公布如下:
更多广西事业单位招聘公告获取
百色市右江区人民医院2024年公开招聘工作人员公告正文百色市右江区人民医院2024年公开招聘工作人员公告
我院因业务发展需要,决定向社会公开招聘编外聘用人员28名,现将有关事项公告如下:
一、招聘原则
本次招聘坚持德才兼备的用人标准,贯彻公开、平等、竞争、择优的原则,公开报名,按照招聘岗位的具体要求,严格考核、择优聘用。
二、招聘条件
拥护中国共产党,遵纪守法,诚实守信,爱岗敬业,具备岗位所需的基础理论、专业知识和工作技能。有良好的沟通能力及团队合作精神。
有下列情形之一的不能申报:
1.有违法违纪记录的人员或正在接受违法违纪调查的人员。
2.参加或曾经参加邪教组织的人员。
3.伪造有关证件、证明材料或有其他弄虚作假行为的人员。
4.其他有关规定不能报考的人员。
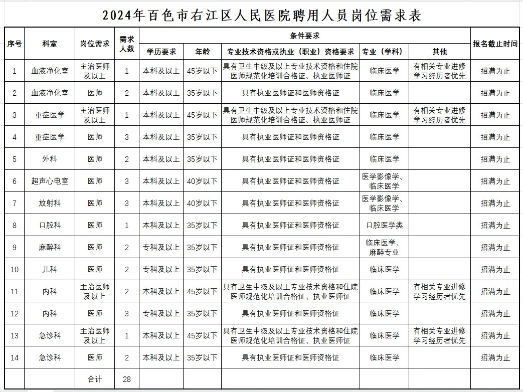
三、招聘岗位及要求

四、招聘程序
按照发布公告、报名、资格审查、面试、体检、考察、公示、聘用等程序进行。
(一)报名程序
1.报名时间:自公告发布之日起根据医院招聘实际,招满为止。
2.报名方式及要求
采用网络报名的方式进行。将个人材料按顺序排列后,以电子版形式打包发送到yjqyyzzrs 163.com邮箱,为资格审核所用。邮件名统一命名为“岗位+姓名”。材料内容包括:
(1)百色市右江区人民医院招聘报名登记表(电子版);
(2)个人简历(电子版);
(3)身份证(复印件扫描);
(4)毕业证(如有多个学历一并提供,有学位的同时提供学位证)(原件扫描);
(5)已取得的最高职称证书(原件扫描);
(6)其他岗位相关的证书材料(原件扫描)。
(二)资格审查
医院组织医务科、人事科对应聘者的材料对照岗位条件要求进行资格审核。资格审查贯穿整个招聘过程,应聘者信息必须真实有效,如发现有弄虚作假或不符合报名条件者,随时取消资格。
(三)面试
应聘者通过资格审查后,医院组织面试,按实际符合面试条件的人数进行。面试采取结构化面试,满分100分,面试成绩合格分数线为60分,低于60分的,不能进入体检。面试时间、地点另行通知。
(四)体检
体检按广西事业单位工作人员入职体检有关项目进行(体检费用个人自理)。
(五)考察
对体检合格的,招聘单位按规定对应聘者进行考察,考察期间,应聘者需提供无犯罪记录证明。
(六)公示
对考察合格的应聘者,通过百色市右江区人民医院公告栏公示5个工作日。
(七)聘用
经公示无异议、无任何不良反映的,按规定办理聘用手续。
(八)福利待遇
1.本次招聘为医院自主招聘,工资绩效待遇与在编在册人员实行同岗同酬优绩优酬。
2.严格落实住院医师规范化“两个同等对待”。
3.根据医院相关规定可享受带薪年假、五险一金、工会福利等待遇。
未尽事宜,请联系:0776-8802020(人事科)、0776-8802011(医务科)。
百色市右江区人民医院
2024年10月18日
文章来源:https://mp.weixin.qq.com/s/dbSaFDi6Bq3-4jxzOWldiA
百色市右江区人民医院2024年公开招聘工作人员公告附件 点击下载附件:
广西地区其他招聘相关资推荐阅读 